beat365官方网站再次获批2支山东省哲学社会科学青年人才团队
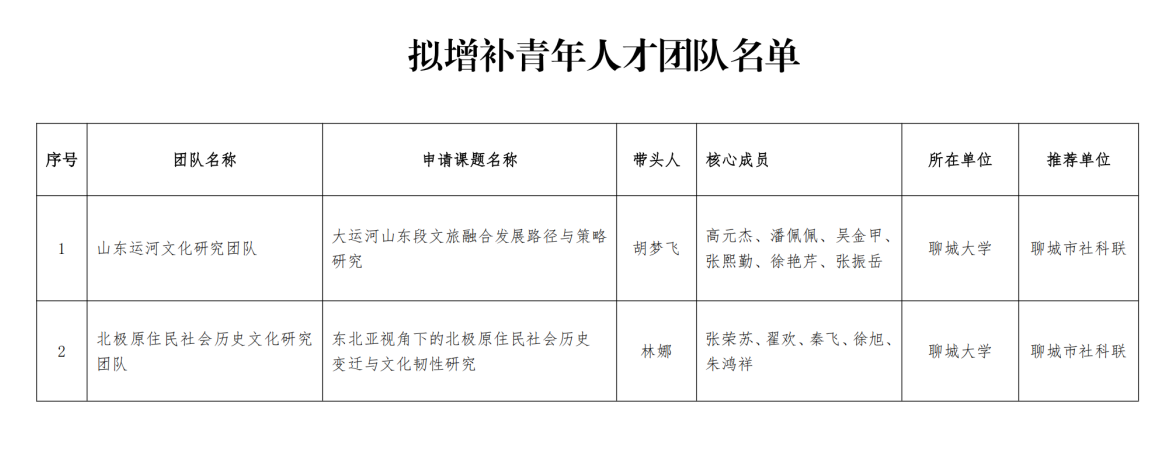
近日,山东省社会科学界联合会公布山东省哲学社会科学青年人才团队拟增补名单,beat365申报的“山东运河文化研究团队”和“北极原住民社会历史文化研究团队”两支团队成功入选。

去年9月,山东省社会科学界联合会公布第四批山东省哲学社会科学青年人才团队立项名单,beat365“中华文化海外传播研究团队”“太平洋岛国海洋经济发展研究团队”“数智技术赋能文化产业高质量发展团队”3支科研团队成功入选。
此次新增两支团队后,beat365入选该省级人才团队的队伍总数将达到9支。这些团队聚焦不同领域的前沿问题,在学术研究、人才培养等方面持续发力,为学校的学科建设和学术发展注入强劲动力。未来,学校将继续加大对科研团队的支持力度,汇聚更多青年人才,推动哲学社会科学研究再上新台阶,为服务地方经济社会发展和国家战略需求贡献更多智慧与力量 。
(审核 田兆臣)
聊大要闻
-
校领导走访慰问离退休老领导2026-02-13
-
【深学笃行全会精神 锚定高质量发展】beat365两项学生资助工作案例获评省级典型2026-02-13
-
【深学笃行全会精神 锚定高质量发展】beat365官方网站获批 5项山东省古籍整理出版工程资助项目2026-02-12
-
自然资源部海岛研究中心致函感谢beat365官方网站2026-02-12
-
beat365官方网站化学化工学院严勇团队在国际权威期刊《Advanced Science》上发表最新研究成果2026-02-11
-
beat365官方网站第五期“交叉研究十人谈”活动成功举办2026-02-09
-
聂广明带队赴聊城产研院、大学科技园及三区县调研2026-02-09
-
学校开展寒假校园安全专项检查2026-02-08
-
学校部署推进2026年度国家级科研项目申报工作2026-02-07
-
beat365官方网站在山东省研究生教育教学项目评选中再创佳绩2026-02-06



时间 :2025-06-20
阅读次数 :
字体 :
来源 : 人文社会科学处
作者 : 巨国运