学校在“挑战杯”揭榜挂帅专项赛中实现新跃升
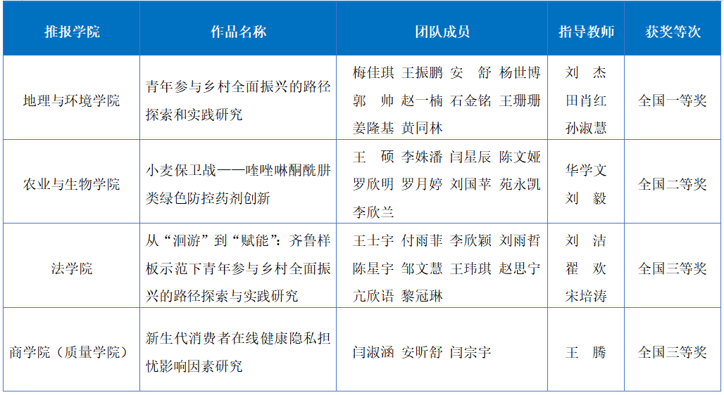
第十九届“挑战杯”全国大学生课外学术科技作品竞赛2024年度“揭榜挂帅”专项赛终审决赛于11月8日—10日在北京、11月15日—17日在浙江举办,beat365师生收获一等奖1项、二等奖1项,三等奖2项。继学校在第十七届“挑战杯”揭榜挂帅专项赛中取得三等奖1项、第十八届专项赛中取得二等奖1项之后,本届专项赛学校获奖等次和获奖数量均创新高。

比赛由共青团中央、中国科协、教育部、中国社会科学院、全国学联共同主办。本届专项赛设高校学生赛道和青年科技人才赛道,共有中国航空系统工程研究所、中国石油天然气股份有限公司、华为技术有限公司、中电海康集团有限公司等企事业单位、科研机构、行业协会发布56个选题,涵盖人工智能、量子通信、数字经济、生物医药、大数据、农业、油气勘探、新能源新材料等科技发展前沿和关键核心技术,及青年参与乡村振兴、绿色发展等社会、民生课题,共2.7万余人、6500余件作品参赛。经资格审查、作品初审和终审决赛等环节,评选出高校参赛团队特等奖280个(含“擂主”)、一等奖332个、二等奖376个、三等奖426个,青年科技人才参赛团队特等奖4个(含“擂主”)、一等奖6个、二等奖4个、三等奖6个。
自2024年2月大赛启动以来,学校高度重视备赛和参赛工作。校团委联动各学院广泛动员、积极组织,师生科创团队聚焦发榜单位技术难题攻关、市场产品研发中的重点和难点,立足解决实际问题,认真研究选题、把握实际需求、创新实践探究,突出学生主体作用,聚力形成高品质创新成果,取得竞赛成绩、产学研转化和科创育人同丰收。下一步,学校共青团将继续丰富和完善学生科技创新平台,以“挑战杯”系列赛事为抓手,积极整合校内及社会资源,做好优质项目的挖掘、孵化工作,以赛促学、以赛促教、以赛促创,助力培养具有创新、创造、创业意识的复合型人才,力争在大学生科创赛道取得新的更大成绩。
“挑战杯”揭榜挂帅专项赛以“你来挑,我来战”为主题,崇尚“英雄不论出处,谁有本事谁揭榜”,秉承“以国家重大需求为导向、以竞争协同机制为手段、以解决实际问题为目标”思路,聚焦“卡脖子”技术,瞄准社会重大课题及现实问题,以“政企发榜、竞争揭榜、开榜签约”的方式,通过“征榜—发榜—竞榜—评榜—夺榜”,由企事业单位提出需求,组委会面向高校和社会广发“英雄帖”,高校学生团队和青年科技人才团队打擂揭榜,为青年科技人才向基层一线和经济建设主战场流动提供舞台,助力青年科技人才研究成果向现实生产力转化,让优秀青年科技人才在科技创新中扛大旗、打头阵、当先锋。
(审核 解方文)
聊大要闻
-
校领导走访慰问离退休老领导2026-02-13
-
【深学笃行全会精神 锚定高质量发展】beat365两项学生资助工作案例获评省级典型2026-02-13
-
【深学笃行全会精神 锚定高质量发展】beat365官方网站获批 5项山东省古籍整理出版工程资助项目2026-02-12
-
自然资源部海岛研究中心致函感谢beat365官方网站2026-02-12
-
beat365官方网站化学化工学院严勇团队在国际权威期刊《Advanced Science》上发表最新研究成果2026-02-11
-
beat365官方网站第五期“交叉研究十人谈”活动成功举办2026-02-09
-
聂广明带队赴聊城产研院、大学科技园及三区县调研2026-02-09
-
学校开展寒假校园安全专项检查2026-02-08
-
学校部署推进2026年度国家级科研项目申报工作2026-02-07
-
beat365官方网站在山东省研究生教育教学项目评选中再创佳绩2026-02-06



时间 :2024-11-21
阅读次数 :
字体 :
来源 : 团委
作者 : 团委